BPMN 2.0

Business Process Model and Notation 2.0

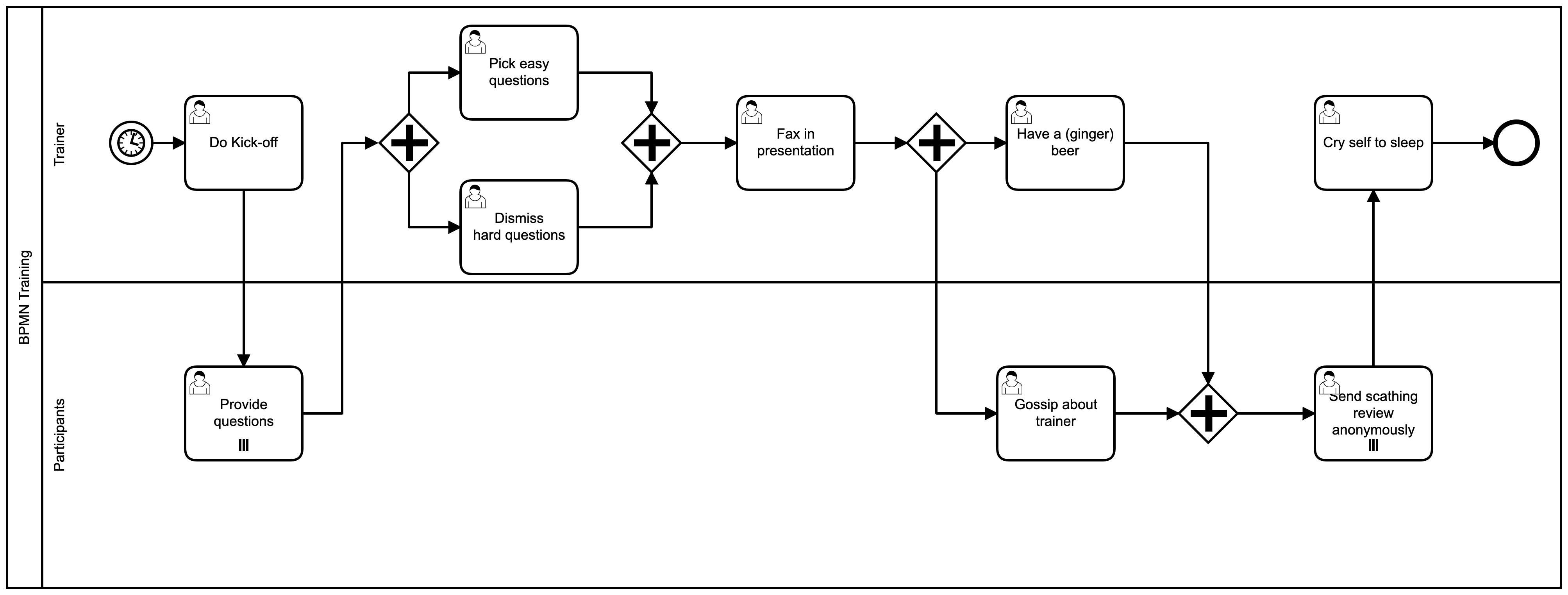
Intuitive Notation

A Bit of History

background

Business Process Model & Notation 2.0

OMG logo web sm

Notation and Semantics

Executable model

executable model

Talking About Processes

  • Designing a process takes time and discussion (the "hard" part)

    • Visualising is a great help

  • Semantics is equally important after initial exploration: reduce ambiguity

  • Drawing the diagram an configuring execution details

    • Easy if familiarised with notation

    • Not that time consuming at all

Hidden Assumptions

  • Describe the process vs. Control the process:

    • There is a process engine acting as the single conductor of the process

    • Process = orchestration: sequence of activities controlled by engine

    • Effective Process may be a choreography (e.g. microservices)

      • For BPMN, still an orchestration of the process 😜

Process Engine

  • A specialised software that understands process models

  • Executes processes that have been enriched with execution configuration in an automated fashion

  • Manages the process’ progression

    • Control - Informs people and systems when work needs to happen

    • Decide - Reacts to events, making decisions based on input

    • Track - Handles state management natively

074989930 busy bees close view working b

Hidden Assumptions

  • All processes adhere to the model: automated control flow prescribes and executes process according to model

  • There is no state you didn’t model: transitions are instant

  • Data and human tasks are not part of the process execution

  • Triggering the start of the process instance is external to the model

Answers by BPMN Models

Answers provided:

  • When things happen

  • What order things happen in

  • Under what conditions things can happen

Answers not provided:

  • How, where or why things happen: intent is left to the reader

  • What exactly happens or who performs something (barely)

BPMN Palette

background

BPMN: Advantages

  • Standard - vendor and tool independent

  • Common and visual language with rich expressiveness

  • Executable models (optional)

  • Interchangeable, even graphically

  • End to End models capable of complex process patterns

BPMN: Disadvantages

  • The hodgepodge: extensive palette of constructs leads to confusion

  • Some configuration is invisible

  • The spec has no methodology: method and style needed

  • "There’s so much missing to model the business!"

Levelling Up

  • BPMN Method & Style

  • Bruce Silver

1st Edition

  • Cody-Cassidy Press, 2009

  • ISBN: 978-0982368107

2nd Edition

  • Cody-Cassidy Press, 2011

  • ISBN: 978-0982368114

bpmn method and style

Level 1: Descriptive BPMN

  • Basic set of constructs

  • Provides structure to the process

    • Start(s) and End(s)

    • Happy path steps

    • Alternative flows

    • Concurrent and conditional activities

  • Describes the intent of the process

writing tool 3 1 inverted

Level 2: Analytical BPMN

  • Full set of constructs

  • Elements and patterns most frequently used

    • Events

    • Exception handling

  • Aligns business modelling to technical meaning of constructs: specify types

writing tool 2 1 inverted

Level 3: Executable BPMN

  • XML Language for BPMN storage

  • How various constructs are used within executing software

  • Still not different from the level 2 business process (execution model?)

writing tool 1 1 inverted